澳门博彩

欢迎访问澳门博彩

中文|English
topambc.com

教学信息

    教学信息
    您现在的位置: 澳门博彩 » 正文

    澳门博彩 推荐2021届优秀本科毕业生免试为硕士学位研究生工作实施方案

    2020-09-21 10:09:47 点击数:

    澳门博彩 推荐2021届优秀本科毕业生免试为硕士学位研究生工作实施方案

    根据教育部办公厅《关于做好2021年推荐优秀应届本科毕业生免试攻读研究生工作的通知》(教学司函〔202038号,按照《澳门博彩 推荐优秀应届本科毕业生免试攻读硕士学位研究生管理实施办法(修订)》(校发[2020]171号)要求,结合教育部下达的2021年优秀应届本科毕业生免试攻读研究生(以下简称“推免生”)推荐名额,现对做好澳门博彩 2021年优秀应届本科毕业生免试攻读硕士学位研究生选拔推荐工作进行如下部署。

    一、推荐原则

    推免生工作坚持公开、公正、公平,贯彻德智体全面衡量,保证质量的原则。在推荐工作中,重视对推荐生政治思想和道德品质的考核。

    二、组织领导

    (一)澳门博彩成立推免生工作领导小组,成员如下:

    长:许天福

    副组长:董德明 卞建民

    员:吴哲 温卓 王宪恩 邹东雷 杜新强 董双石 冯波 段海燕

       秘 书:刘南 张皎  

    (二)澳门博彩成立推免生工作监督小组,成员如下:

     长:汪祥松

    员:沈万斌 张文静 田涛 秦传玉

    澳门博彩推免生工作办公室设在教学办公室,在院领导小组领导下,负责全院推免阶段的日常管理工作,联系电话:88502167

    三、名额分配原则及相关政策

    本年澳门博彩共获得校内推荐指标43个(含直博),按学生人数基数测算,分配如下:

    环境科学系13个,环境工程系13个,地下水科学与工程系17个。

    李四光班不设单独名额,原则上继续遵循去年院保研制度,进行专业类汇总统一面试。

    专业或方向分配名额由各系根据专业发展需要和申报实际情况进行细化分配。

    四、遴选条件

    1. 推免生遴选要以立德树人为本,坚持以德为先、德智体全面衡量,把学生思想品德和学术道德考核作为遴选的重要内容,对思想品德考核不合格或学术不端者不予推荐。

    2. 参加常规推荐、“人才培养模式改革”专项推荐的推免生必须符合《实施办法》中规定的各项推荐条件要求;“创新人才”特别推荐的推免条件必须符合学校“创新人才”推免生工作通知相关要求。

    3. 国家“拔尖计划”和“卓越计划”试验班及校内试验班的学生,除满足《实施办法》中规定的各项推荐条件外,同时必须符合《澳门博彩 关于“卓越计划”及校内教学改革试验班管理的有关规定》的学习要求,对达不到要求的学生不予推荐。

    4.研究生支教团推免生的推荐条件由校团委另行发布,教育部直属师范大学和国防科工招生单位接收推免补偿的推荐条件与学校整体要求相一致。

    5.其中已获得直博推荐公示的学生均符合学校人才培养模式改革的学业要求,经审核后直接获得推荐机会,免考核。

    五、推免生人选的考核与确定

    澳门博彩各专业(或方向)成立考核小组,对符合条件的学生进行120%差额考核,主要按照三年学生成绩排名和思想品德表现推荐。政治思想品德表现、身体不合格和受处分未解除的除外,其他按推免成绩排名依次推荐。

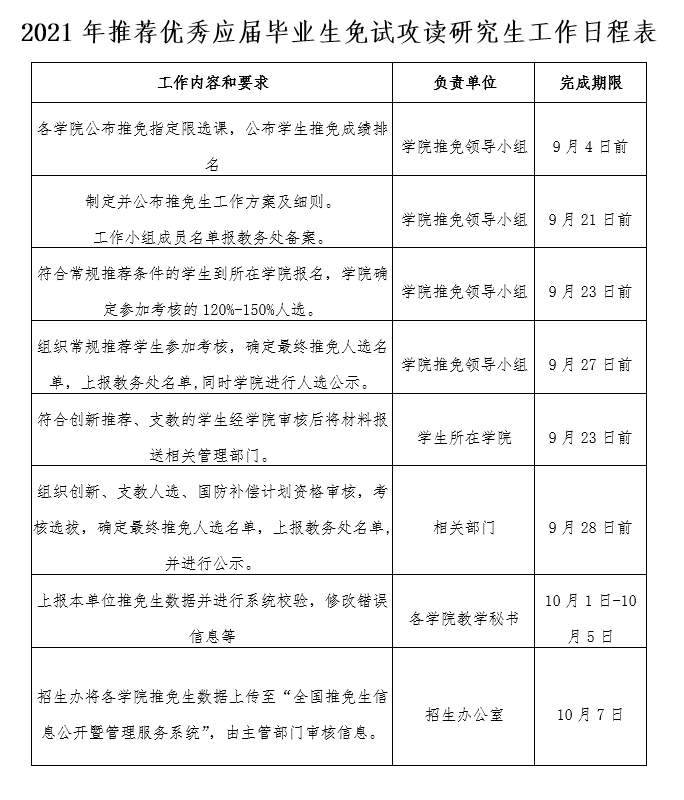
    六、工作日程

    下图为校发推免工作日程表,仅供参考,各环节时间截点以澳门博彩要求为准。